关于
关于
新闻
新闻
业务
业务
案例
案例
合作
合作
联系
联系
关于
新闻
业务
案例
预约
联系
全部案例
2025年
2024年
2023年
2022年
2021年
2020年
2019年之前
您当前的位置:
首页
>
工程
>2024年
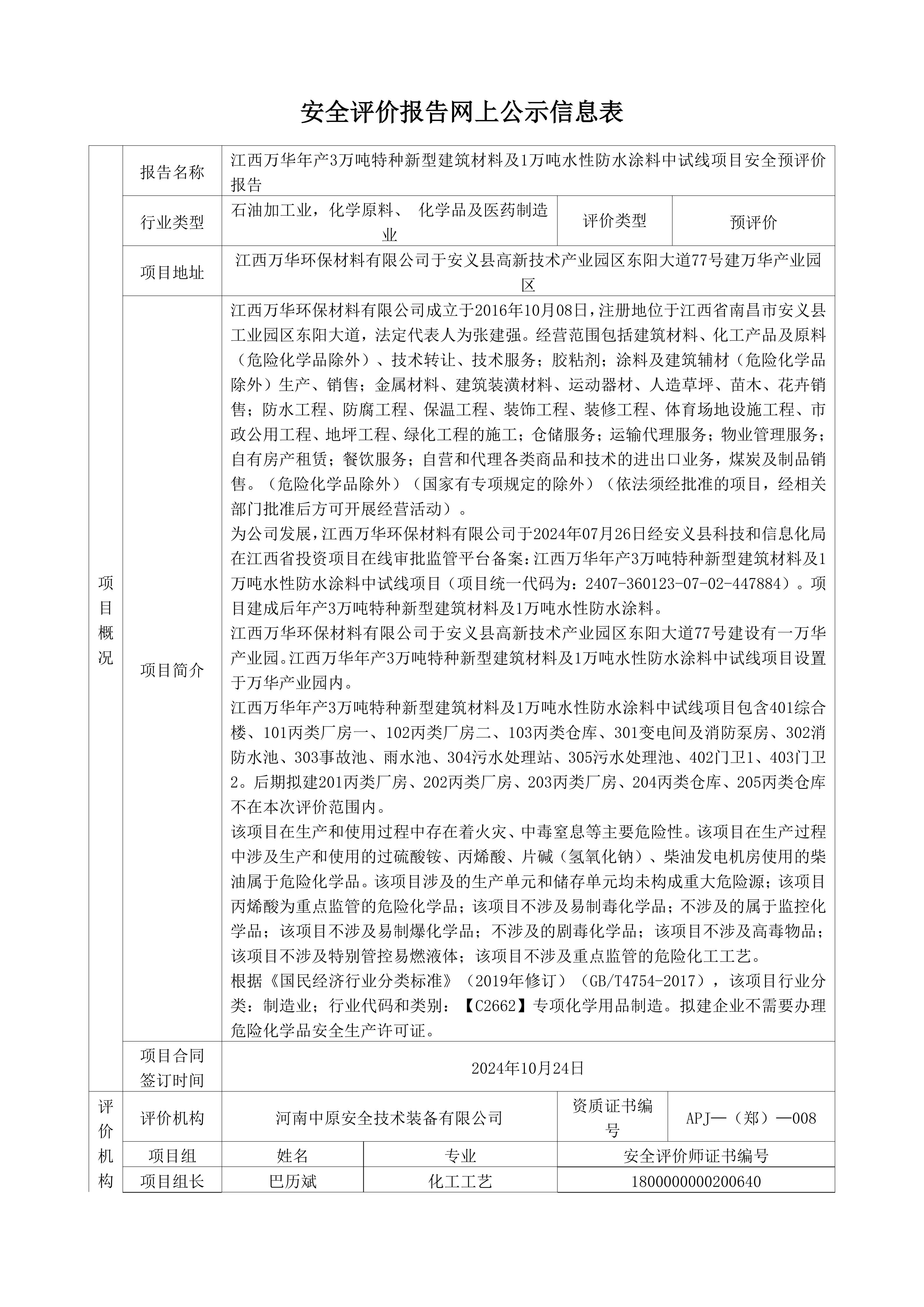
江西万华年产3万吨特种新型建筑材料及1万吨水性防水涂料中试线项目安全预评价报告
扫描二维码交流
首页
电话
案例
联系